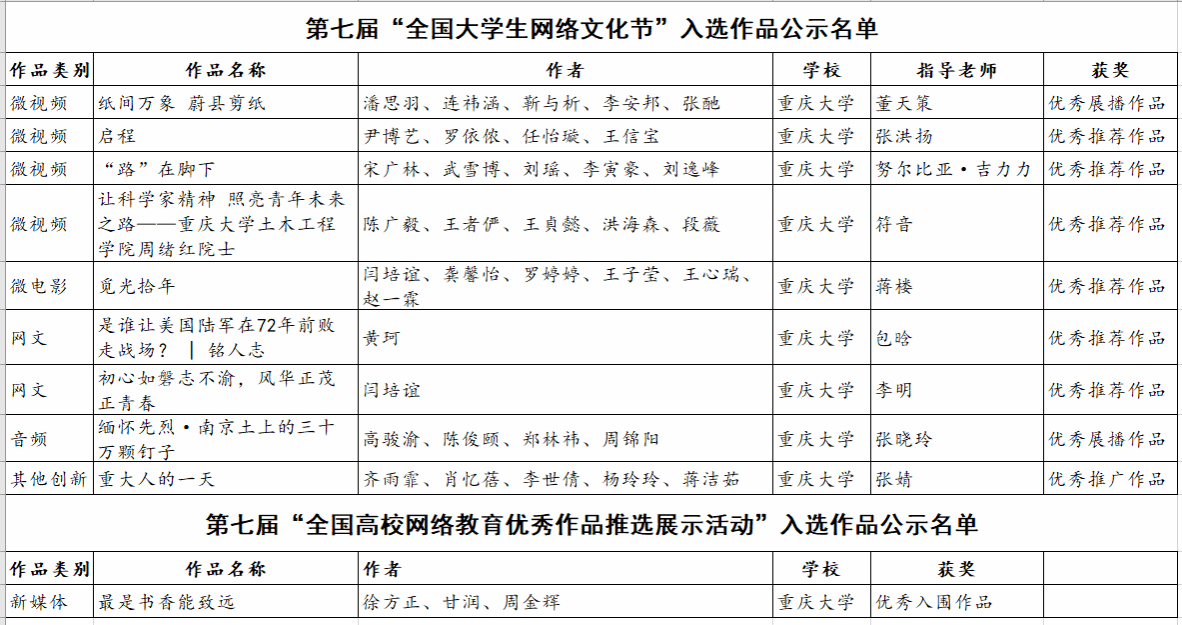
近日,由教育部思政司和中央網信辦網絡社會工作局主辦的第七屆“全國大學生網絡文化節”和“全國高校網絡教育優秀作品推選展示活動”落幕。重慶大學10件作品從全國50771件作品中脫穎而出獲得獎項,其中優秀推廣作品1項,優秀展播作品2項,優秀推薦作品6項,獲獎作品數量大幅提高,學校連續五屆獲得優秀組織獎。


學校提前部署、主動謀劃網絡文化建設工作。黨委宣傳部、黨委學工部、校團委通力合作,密切配合,通過邀請專家開展網絡文化作品熱點分析講座,邀請專業老師舉辦攝影、視頻專題講座,舉辦師生攝影展等方式,積極營造校園網絡文化氛圍,廣泛發動師生創作優秀網絡文化作品,有組織培育網絡精品作品。經過個人申報、學院推薦、專家審核等流程,學校選送了動漫、微電影、微視頻、校園歌曲、音頻等作品共127件參加第七屆大學生網絡文化節,推選了優秀工作案例、優秀微課、優秀新媒體作品、優秀網絡文章共21件參加第七屆全國高校網絡教育優秀作品推選展示活動。推選的數量和作品質量較往年有明顯提高。
“一節一推選”活動是全國高校網絡思政領域最高級別競賽之一。該活動是教育部、中央網信辦在高校思想政治教育領域舉辦的重大活動,是全國高校網絡思想政治教育典型成效的國家級展示平臺。
近年來,重慶大學堅持以習近平新時代中國特色社會主義思想為指導,以理想信念教育為核心,以社會主義核心價值觀為引領,加強校園網絡文化建設與管理,切實打造風清氣正的校園網絡育人環境,取得了較好的效果。學校新媒體聯盟以官方新媒體平臺為主要網絡育人陣地,構建了具有重慶大學標簽的180個微信公眾號、38個微博賬號、54個短視頻及其他新媒體平臺組成的新媒體矩陣,各平臺同頻共振,線上線下共繪育人“同心圓”,成為校內講好重大故事,傳播正能量的育人平臺。
學校鼓勵優質原創作品,通過加強線上平臺建設和內容生產,圍繞立德樹人的根本任務,聚焦紅色文化資源和校園生活,打造網絡文化精品,涌現出《紅巖聲漫》《啟程》等一批精品正能量網絡作品;聚焦優秀師生校友典型,打造了“追夢路上,重大有為”“科技創新,重大有為”“教育強國,重大有為”“復興民族、誓作前鋒”重大人等一批具有鮮明重大特色的培育和踐行社會主義核心價值觀的精品欄目,累計發布200余篇,累計閱讀量360余萬,以鮮活的人物故事展現學校全力應答“教育強國,高校何為”的時代命題。


學校積極承辦大型網絡文化活動,承辦了 “新時代·好記者”全國巡講重慶大學站活動,7位長江韜奮獎、中國新聞獎獲獎記者現場講述親歷親見親聞親為的新聞故事。積極參與央視紀錄片《奮斗的青春》拍攝,參與微言教育、中國大學生策劃的系列主題策劃“強國有我青春有為”“我和祖國共成長”“我和國旗合個影”等主題內容,唱響愛國主義主旋律。

近年來,重慶大學網絡文化成果豐碩,多次獲得全國大獎。重慶大學視頻號獲評教育部“2023-2024年度最具影響力視頻號”,案例《以融媒傳播賦能非遺傳承 讓正能量變成大流量》獲評“2023-2024教育融媒體傳播年度案例”,報道《教育強國,高校何為?重慶大學以“四重身份”解題》入選《全國教育大會宣傳報道集》。全國高校思想政治工作網思政育人影響力排行榜,重慶大學微信公眾號位列14位,長期居于頭部賬號(全國200個)。多篇推文獲得高校思政網“優秀原創內容”。學校獲得快手平臺2023年度“優秀高校”,官博獲評2023年度“優秀影響力官博”,學校獲得2023年度“校園新媒體互動百強”。
來源:黨委宣傳部
作者:韋麗